BG大游(集团)最新官方网站
首页
评奖评优
学工简介
教学通知
心理园地
就业工作
员工工作
班级风采
学子风采
经验交流
活动专题
《菁园》
期刊杂志
活动登记
班级风采
首页
>
班级风采
> 正文
班级风采
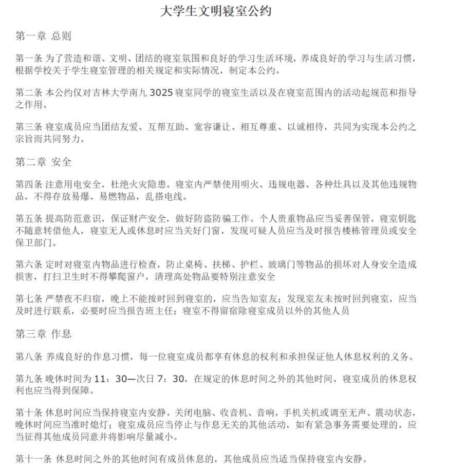
BG大游2022级寝室公约活动优秀公约展示(二)
发表于: 2022-11-21 14:15 点击:
关于菁园网站
|
发文统计
|
联系我们
|
网站管理
技术维护:BG大游员工工作办公室 电话:0431-85166007
自2012年3月16日起,本网站网站访问次数